
3月27日晚,锴威特公告称,公司拟通过刊行股份及支付现款格式,向易坤、晶格共智、晶格共创、晶格共赢、晶格顶峰、晶格曩昔等26名交游对方购买其共计抓有的晶艺半导体100%股份,并召募配套资金。本次交游展望组成首要财富重组。公司股票自3月30日(星期一)开市起复牌。
此前,锴威特股票自3月16日(星期一)开市起停牌。Wind数据流露,完毕3月13日收盘,锴威特股价报45.75元/股,收盘跌幅为5.02%。
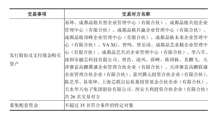
展望组成首要财富重组
锴威特刊行股份及支付现款购买财富并召募配套资金暨关联交游预案流露,公司拟通过刊行股份及支付现款的格式获得晶艺半导体100%股权,并召募配套资金。

本次交游包括易坤、晶格共智、晶格共创、晶格共赢、晶格顶峰、晶格曩昔、YAXU、曾鸣、曾岳琦、晶艺求精、晶艺共治、李六军、融芯科技、曾浩、凌风、薛峰、陈国栋、苏鹏飞、高鹏翼盛、高鹏联盛、腾元投资、陈艺琴、易荣坤、芯联启辰、华天集团、天利投资,共26名交游对方。

图片起首;公司公告
凭证公告,公司本次召募配套资金拟用于支付本次交游现款对价、中介机构用度、交游税费、补充流动资金等。召募配套资金具体用途及金额将在重组证实书中赐与暴露。
完毕该预案签署日,本次交游干系的审计、评估及尽责访问职责尚未完成,办法财富交游价钱尚未最终详情。办法财富的最终交游价钱将以合适《证券法》规则的评估机构出具的评估证实的评估后果为基础,经交游两边充分协商详情。
功率半导体居品布局或将进一步完善
凭证锴威特2025年半年报,公司主交易务为功率半导体的筹办、研发和销售,并提供干系时代工作。公司是国度高新时代企业、国度级专精特新“小巨东说念主”企业、国度饱读吹的重心集成电路筹办企业、“江苏省潜在独角兽企业”等,公司研发中心获“江苏省高可靠性功率器件工程时代商量中心”认证。
尊府流露,晶艺半导体是一家弃取Fabless规划模式(即无晶圆厂模式)的功率半导体企业,主要专注于电机启动与电源经管两大类功率居品,居品平庸行使于高端糜掷电子、家电、智能电表、光模块、固态硬盘(SSD)、安防、通信、工作器等市集领域。
晶艺半导体系国度级专新特精重心“小巨东说念主”企业、工信部“中国芯”优秀时代更正居品、GEI中国潜在独角兽企业、四川省科技厅首批种子独角兽企业、国度高新时代企业、国度常识产权上风企业。
锴威特在公告中示意,通过本次交游,公司在功率半导体的居品布局将进一步完善,可与晶艺半导体共同构建行使场景更完善、时代规格更全面的轮廓功率半导体科罚决策。本次交游完成后,两边研发资源还将杀青互补协同,杀青功率器件和启动IC齐集优化,通过研发、时代方面的协同进一步普及公司中枢竞争力。
同期,晶艺半导体是锴威特主要客户之一,两边已建造踏实战术合营关系。本次交游完成后,基于已有的详细业务关系和成本纽带贯穿,两边不错通过交叉销售与渠说念分享,快速扩大市集袒护范围,与行业标杆客户建造深度合营关系,普及举座市集份额及竞争力。
此外,锴威特与晶艺半导体均为Fabless模式的半导体筹办企业。本次交游完成后,两边可在供应链、运营层面深度交融,不错全面普及居品量产录用踏实性和录用居品性量与可靠性,从而杀青降本增效与高质料发展。
本次交游两边在业务上高度协同,本次交游后,锴威特与晶艺半导体杀青居品品类、研发与时代、客户资源、运营经管协同。本次交游围绕产业链高下贱补链强链,有助于锴威特普及要害时代水平、快速补王人居品矩阵、丰富和完善居品线,有助于鼓吹公司高质料发展。
凭证锴威特此前暴露的2025年年度事迹快报,公司2025年杀青归母净利润为-9126.35万元足球投注app,上年同期为-9718.93万元,同比减亏。

